RTBH và các phương pháp chống DDoS đa lớp không chỉ là những thuật ngữ kỹ thuật, mà còn là các lá chắn quan trọng bảo vệ doanh nghiệp trước mối đe dọa trực tuyến. Trong bối cảnh các cuộc tấn công ngày càng tinh vi và quy mô lớn, việc hiểu rõ từng giải pháp là điều cần thiết. Liệu RTBH có phải là lựa chọn tối ưu, hay chúng ta cần một chiến lược phòng thủ nhiều lớp vững chắc hơn? Bài viết này sẽ phân tích chi tiết để bạn đưa ra quyết định đúng đắn.
1. RTBH Có Thực Sự Là Phương Án Phòng Chống DDoS Không?
Câu trả lời ngắn gọn: Có, nhưng nó là một công cụ “phản ứng” tạm thời chứ không phải “bảo vệ” tối ưu trước các cuộc tấn công DDoS.
Hãy phân tích sâu hơn:
RTBH (Remotely Triggered Black Hole)
- Cách hoạt động: Khi một địa chỉ IP (ví dụ: IP của máy chủ web của bạn) bị tấn công DDoS với lưu lượng quá lớn, hệ thống giám sát sẽ gửi một tín hiệu đến các router (bộ định tuyến) lõi của nhà cung cấp dịch vụ Internet (ISP) hoặc nhà cung cấp hosting. Các router này sẽ được lệnh “drop tất cả mọi gói tin đi đến địa chỉ IP này”. Toàn bộ lưu lượng, dù tốt hay xấu, sẽ bị định tuyến null không bao giờ đến được máy chủ đích.
- Vậy nó “phòng chống” được gì?
- Nó bảo vệ hạ tầng mạng chung: Mục tiêu chính của RTBH là ngăn chặn cuộc tấn công làm sập hệ thống mạng của nhà cung cấp. Nếu không có RTBH, một cuộc tấn công khổng lồ vào một khách hàng có thể làm tắc nghẽn toàn bộ router, switch, máy chủ ảnh hưởng đến hàng ngàn khách hàng khác. RTBH hy sinh một mục tiêu (IP bị tấn công) để cứu toàn bộ mạng lưới.
- Nó chặn đứng cuộc tấn công: Về mặt kỹ thuật, cuộc tấn công không còn tác dụng vì lưu lượng đã bị hủy trước khi đến đích.
- Nhược điểm chí mạng của RTBH:
- Chặn cả người dùng thật (False Positive 100%): RTBH không phân biệt được đâu là traffic tấn công, đâu là traffic của khách hàng hợp lệ. Nó vứt bỏ tất cả.
- Kẻ tấn công đã thành công: Mục tiêu của DDoS là “Từ chối dịch vụ” (Denial of Service). Khi RTBH được kích hoạt, dịch vụ của bạn cũng bị từ chối với toàn bộ người dùng. Kẻ tấn công đã đạt được mục đích của chúng.
Kết luận về RTBH: Nó là một cơ chế phòng vệ ở cấp độ hạ tầng mạng, không phải là giải pháp bảo vệ cho dịch vụ của bạn. Một nhà cung cấp chỉ dùng RTBH để chống DDoS thì về bản chất là: “Khi bị tấn công, nhà cung cấp sẽ tự tay ngắt kết nối của khách hàng để bảo vệ toàn bộ hệ thống còn lại”.
2. Các Phương Pháp Phòng Chống DDoS Hiệu Quả (Mô hình đa lớp)
Để chống DDoS hiệu quả, cần áp dụng một chiến lược phòng thủ theo chiều sâu (defense-in-depth) với nhiều lớp khác nhau. Không có một phương pháp duy nhất nào là hoàn hảo.
Lớp 1: Tại Chỗ (On-Premise) / Cấp độ Máy chủ
Đây là lớp phòng thủ cơ bản nhất, xử lý các cuộc tấn công nhỏ và tinh vi.
- Tường lửa (Firewall) & Cân bằng tải (Load Balancer): Cấu hình để giới hạn tốc độ kết nối (Rate Limiting) từ một IP, chặn các IP đáng ngờ.
- Tinh chỉnh hệ điều hành và ứng dụng: Tối ưu hóa để xử lý nhiều kết nối hơn, đóng các kết nối không hợp lệ một cách nhanh chóng.
- Ưu điểm: Xử lý nhanh các tấn công nhỏ, tấn công vào tầng ứng dụng (Layer 7).
- Nhược điểm: Hoàn toàn vô dụng trước các cuộc tấn công volumetric (tấn công băng thông) lớn. Đường truyền Internet đến máy chủ của bạn sẽ bị tắc nghẽn trước khi các thiết bị này kịp xử lý.
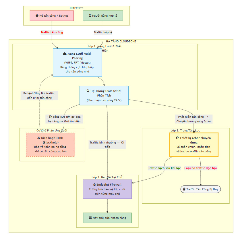
Lớp 2: Lọc Lưu Lượng Tại Nhà Cung Cấp (Upstream Filtering)
Đây là lớp quan trọng nhất để chống lại các cuộc tấn công quy mô lớn.
- Trung tâm lọc nhiễu (Scrubbing Center): Đây là phương pháp hiệu quả nhất hiện nay.
- Phát hiện: Hệ thống giám sát phát hiện lưu lượng bất thường.
- Chuyển hướng (Diversion): Toàn bộ traffic đến IP của bạn được định tuyến (thường bằng BGP) sang một “trung tâm lọc nhiễu”. Trung tâm này có băng thông cực lớn và các thiết bị chuyên dụng.
- Lọc (Scrubbing): Tại đây, các thiết bị chuyên dụng (như của Arbor, Radware, F5) sẽ phân tích, sử dụng nhiều thuật toán, chữ ký, và AI để phân biệt và loại bỏ traffic tấn công.
- Trả về traffic sạch: Chỉ có lưu lượng hợp lệ của người dùng thật được đóng gói và chuyển tiếp về máy chủ của bạn qua một đường hầm riêng (GRE tunnel).
Hiện tại Cloudzone đang sử dụng giải pháp của Arbor để làm 1 hệ thống Scrubbing Center, lọc traffic của các khách hàng khi bị DDoS và trả traffic sạch lại cho mạng lưới.
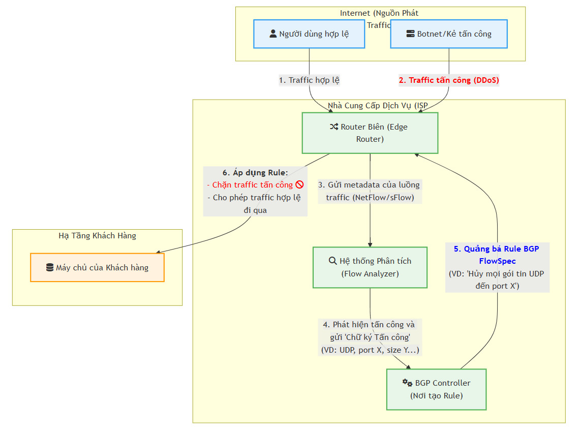
- BGP FlowSpec: Một phiên bản nâng cao hơn của RTBH. Thay vì “hạ sách” là chặn toàn bộ IP, FlowSpec cho phép nhà cung cấp đẩy xuống các quy tắc lọc tinh vi hơn cho router, ví dụ: “Chặn tất cả traffic UDP từ port X” hoặc “Giới hạn băng thông từ quốc gia Y”. Nó linh hoạt hơn RTBH nhưng vẫn không thể đáp ứng đầy đủ các tính năng, nhu cầu của 1 giải pháp Anti-DDoS như một Scrubbing Center đầy đủ.
|
| Sơ đồ áp dụng BGP FlowSpec trong phòng chống DDoS |
Lớp 3: Mạng Phân Phối Nội Dung (CDN) & Tường Lửa Ứng Dụng Web (WAF)
Lớp này đặc biệt hiệu quả cho các dịch vụ web/ứng dụng.
- CDN (Content Delivery Network – ví dụ: Cloudflare, Akamai):
- Phân tán tấn công: Traffic không đi thẳng đến máy chủ của bạn mà đi qua mạng lưới máy chủ của CDN trên toàn cầu. Một cuộc tấn công sẽ được “hấp thụ” và phân tán trên toàn bộ mạng lưới rộng lớn này.
- Che giấu IP gốc: Kẻ tấn công chỉ thấy IP của CDN, không thấy IP máy chủ của bạn.
- WAF (Web Application Firewall):
- Chống tấn công Layer 7: CDN và Scrubbing Center rất giỏi chống tấn công băng thông (Layer 3/4), nhưng WAF chuyên để chống các cuộc tấn công vào chính ứng dụng web (Layer 7), ví dụ: một botnet liên tục gửi yêu cầu tìm kiếm phức tạp để làm cạn kiệt CPU của máy chủ. WAF sẽ phát hiện và chặn các yêu cầu này. WAF được thiết kế để hoạt động hiệu quả hơn tại tầng ứng dụng, việc phân tích chi tiết và chuyên sâu hơn các gói tin, mẫu nhận diện tại tầng ứng dụng cho kết quả tốt hơn nhiều khi bị tấn công DDoS ở tầng này.
Kết Luận & Lời Khuyên
| Phương pháp | Loại tấn công phù hợp | Ưu điểm | Nhược điểm |
|---|---|---|---|
| RTBH | Tấn công băng thông cực lớn | Bảo vệ hạ tầng mạng chung | Chặn cả traffic tốt, dịch vụ bị gián đoạn. |
| CDN / WAF | Tấn công Layer 7, tấn công băng thông vừa và nhỏ | Dễ triển khai, che giấu IP gốc, tăng tốc website | Có thể bị tấn công nếu lộ IP gốc, chi phí cao với lưu lượng lớn. |
| Scrubbing Center | Mọi loại tấn công, đặc biệt là tấn công băng thông lớn | Hiệu quả nhất, chỉ lọc traffic xấu, dịch vụ không bị gián đoạn. | Chi phí đầu tư và vận hành rất cao. |
Phương án hiệu quả nhất là sự kết hợp của nhiều lớp:
- Sử dụng một nhà cung cấp hosting/cloud có Scrubbing Center mạnh mẽ (như Cloudzone.vn dùng Arbor) làm lá chắn chính chống lại các cuộc tấn công lớn.
- Sử dụng CDN như một lớp phòng thủ vòng ngoài để giảm tải, che giấu IP và tăng tốc website.
- Cấu hình WAF (thường đi kèm CDN) để bảo vệ tầng ứng dụng.
- Thực hiện các biện pháp bảo mật cơ bản tại máy chủ.
- Trong trường hợp các cuộc tấn công DDoS với quy mô lớn vượt khỏi ngưỡng chịu đựng của hạ tầng, giải pháp RTBH sẽ được kích hoạt như là phương án cuối cùng để bảo vệ hạ tầng còn lại.
|
| Hình ảnh hệ thống AntiDDoS đa lớp bảo vệ máy chủ khách hàng tại Cloudzone |
Hy vọng các phân tích trên sẽ cho khách hàng cái nhìn toàn cảnh về các dịch vụ xoay quanh việc phòng chống DDoS trên không gian mạng.
Cloudzone.vn chúc quý khách một ngày mới tốt lành.
Cloudzone – Cung cấp dịch vụ Cloud VPS, máy chủ vật lí, web hosting và các giải pháp dành cho doanh nghiệp.
Hotline: (+84) 90 509 18 05
Fanpage: https://www.facebook.com/cloudzone.vn
Hoặc truy cập website: https://cloudzone.vn/ để tham khảo các gói dịch vụ của chúng tôi.


